ag8国际大厅登录|官网首页

您的位置:主页 > 新闻中心 > 公示通告 >

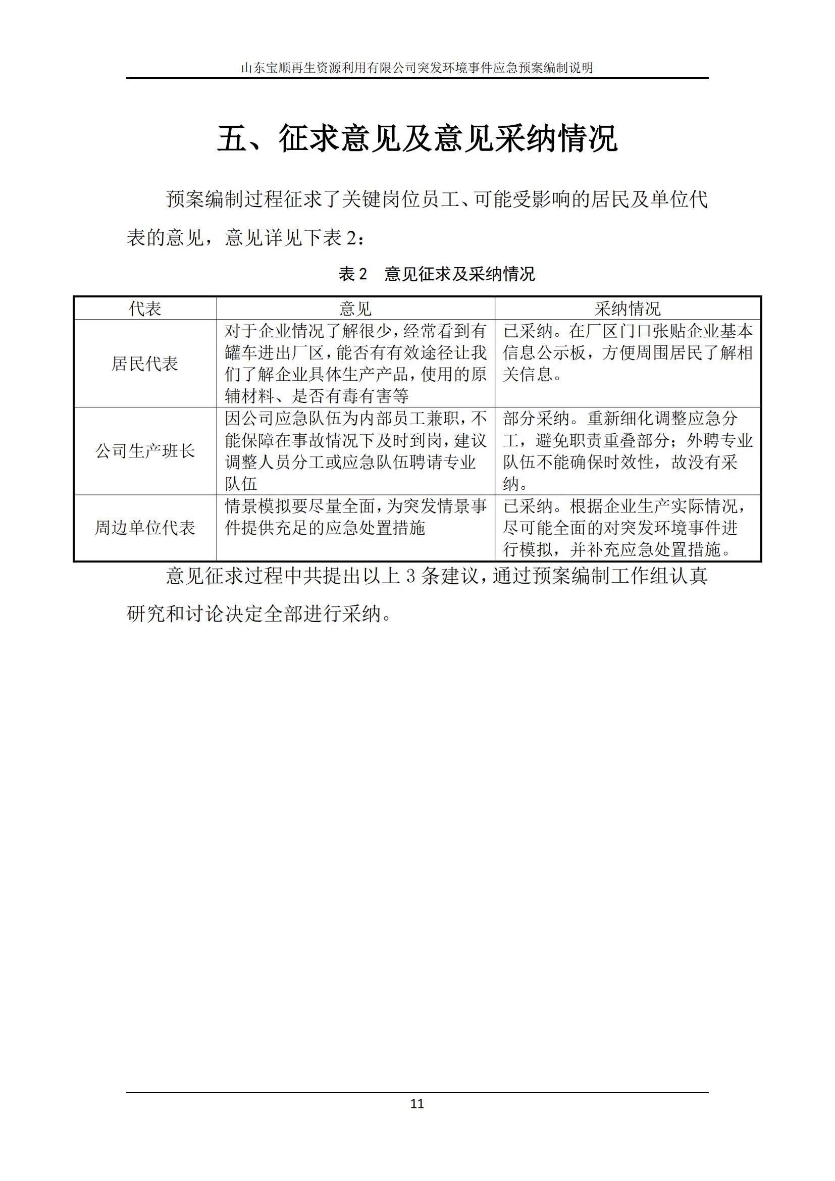
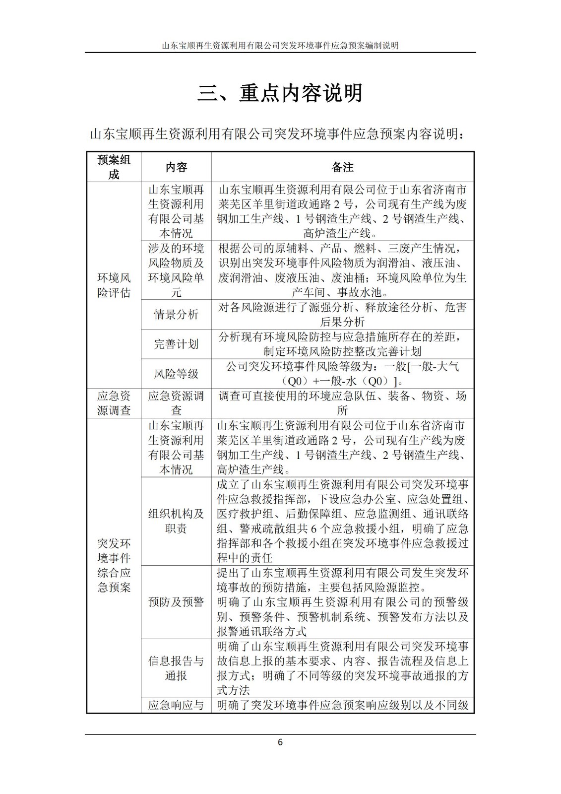
山东宝顺再生资源使用有限公司突发情形事务应急预案(2025年修订版)

×

扫一扫关注 集团官方微信

【网站地图】【sitemap】